院务公开

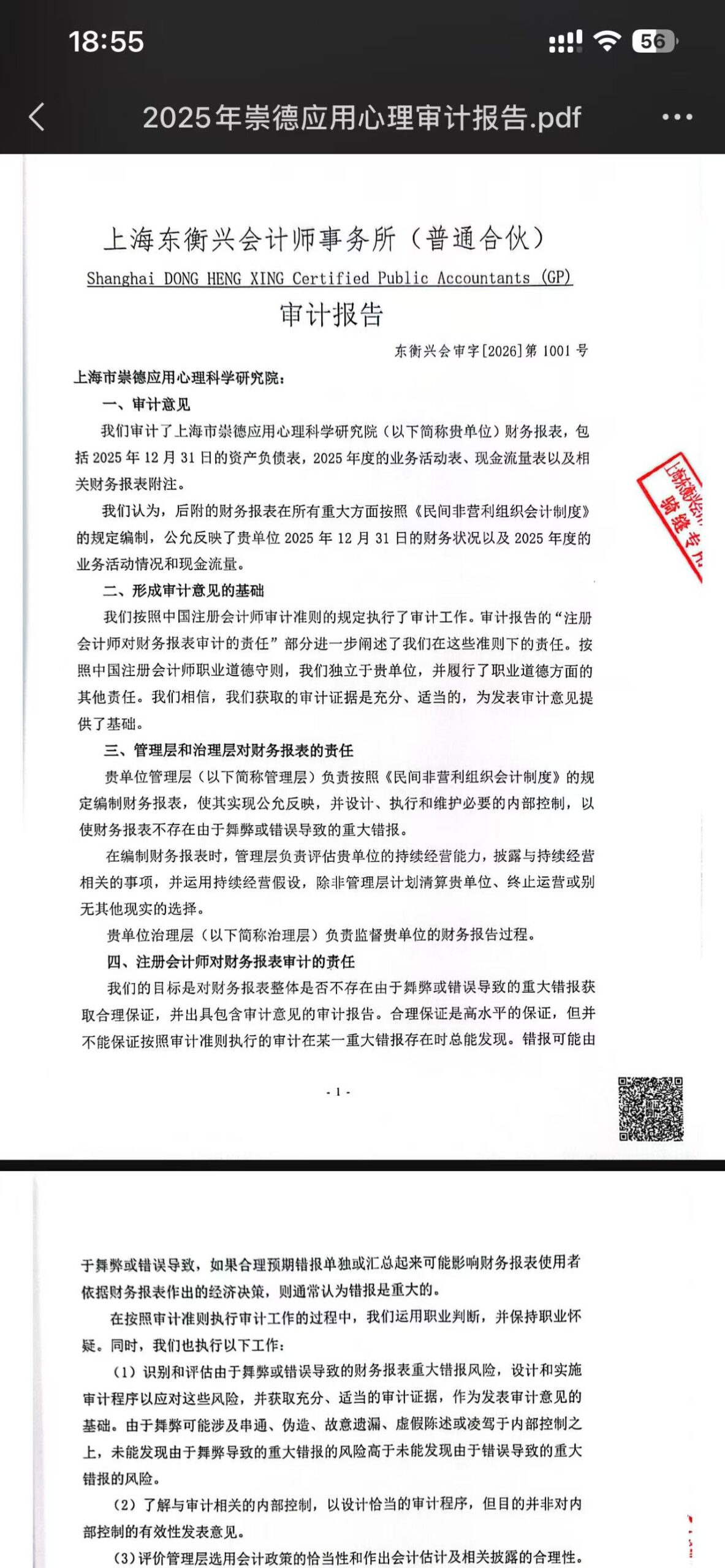
2025年度审计报告

点击量:3   时间:2026-03-13

院务公开
  • 快讯 | 赵红娣院长与王啸天将出席肿瘤康养大会

    快讯 | 赵红娣院长与王啸天将出席肿瘤康养大会

  • 新华社 | 新华出版社和我院专家给全国老年读者拜年

    新华社 | 新华出版社和我院专家给全国老年读者拜年

  • 新华社 | 关于崇德研究院的71篇报道

    新华社 | 关于崇德研究院的71篇报道

  • 赵红娣院长在安宁疗护意定监护研讨会上讲话

    赵红娣院长在安宁疗护意定监护研讨会上讲话

  • 安宁疗护立法趋势与意定监护实务衔接研讨会举行

    安宁疗护立法趋势与意定监护实务衔接研讨会举行

  • 赵红娣院长、社长 、校长在年会上致辞

    赵红娣院长、社长 、校长在年会上致辞